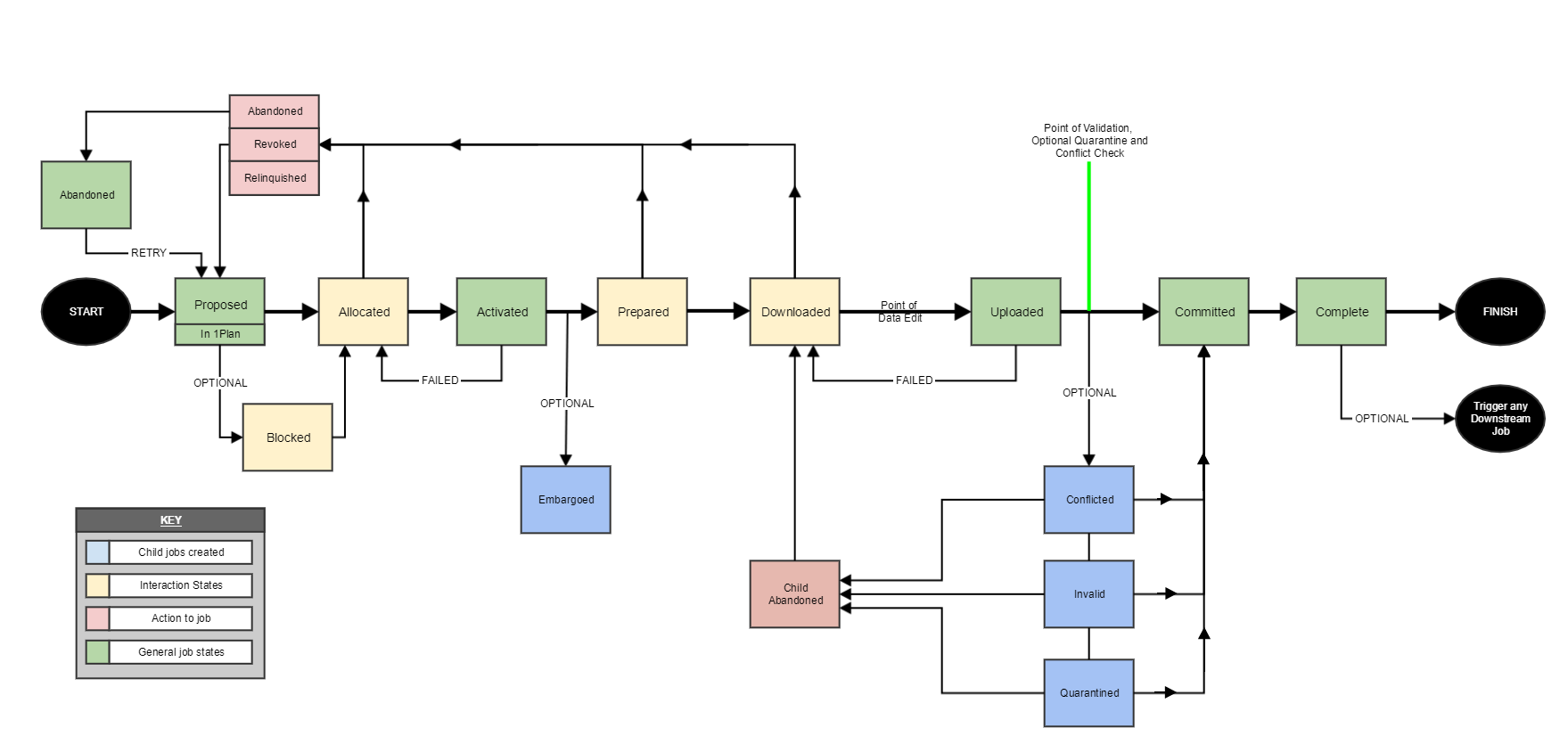
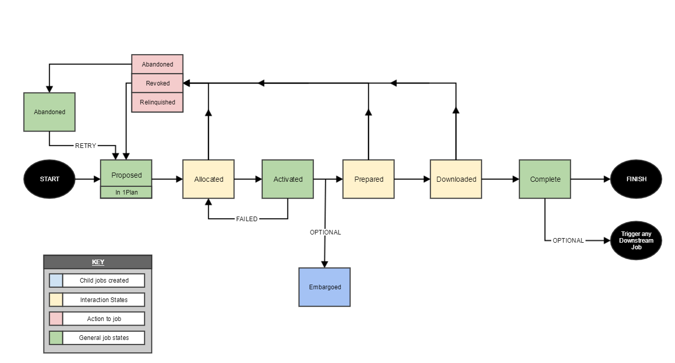
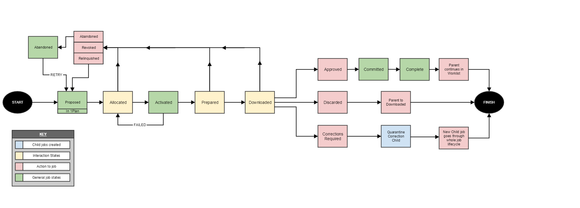
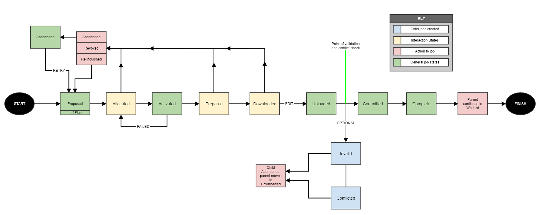
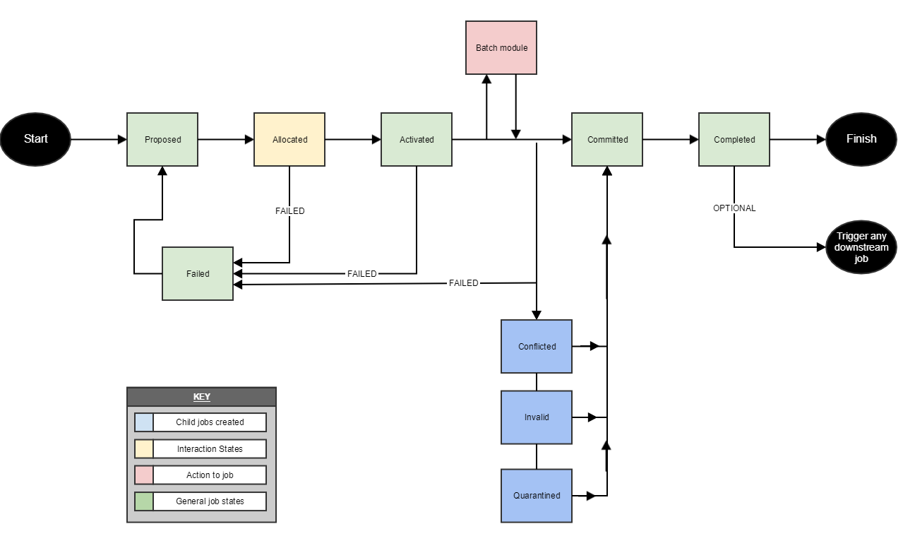
Lifecycle of a Job
Jobs in 1SMS follow a fixed lifecycle that is defined by 1Workflow, which uses each component to achieve this workflow. Some steps in the lifecycle are configurable options (such as Quarantine). For more information on the details of each state, please refer to the List of Job States.
Job State Diagrams
The following diagrams show the lifecycles of various jobs within the 1SMS suite.
Note: Clicking the diagrams will open them in a full screen display for clearer viewing.
Quarantined Child Job Lifecycle
Conflicted or Invalid Child Job Lifecycle
List of Job States
There are a number of job states available throughout 1Workflow. The following outlines each state and what they represent in the lifecycle of a job within 1SMS.
The Type column describes:
- Interaction - The job requires user action.
- Terminal - The job requires no further action.
- Transient - The job is actively processing.
- Waiting - The job is waiting for an external process or job.
| JOB STATE | DESCRIPTION | TYPE |
|---|---|---|
| ABANDONED | When a job is ABANDONED there will be no further work on the job and it is removed from the job lifecycle. | Terminal |
| ACTIVATED | An ACTIVATED Job has been activated by the Worker. | Transient |
| ALLOCATED | An ALLOCATED Job has been assigned to a group. | Interaction |
| APPROVED | The APPROVED status means that the review of the QUARANTINED or EMBARGOED job has been approved by the reviewer. | Terminal |
| BLOCKED | A BLOCKED job is awaiting a named user to upload a file attachment, to be used as part of the package preparation. Jobs can name the users to be requested for attachments by populating the "jobAttachments" parameter via the REST API. | Waiting |
| COMMITTED | A COMMITTED job is in a state where no further work or corrections are required to the Job. Feature edits have been applied to the database. | Transient |
| COMPLETED | COMPLETED jobs are no longer worked on in 1Workflow and progress further in the job lifecycle. | Terminal |
| CONFLICTED | Once a job has been UPLOADED, it will enter the CONFLICTED state if another job has edited the same data upstream. | Waiting |
| CORRECTIONS REQUIRED | When a job has been identified as needing extra work before moving through the job lifecycle. | Terminal |
| DISCARDED | Review feedback saying that the data is not suitable for further processing. | Terminal |
| DOWNLOADED | A DOWNLOADED job has been downloaded ready to be edited by the worker. | Interaction |
| EMBARGOED | If enabled, an EMBARGOED job is held in this state whilst a reviewer checks that the data is accurate and can be progressed through the remainder of the job lifecycle. For more information please see Embargoed Status | Waiting |
| FAILED | The FAILED state is only applicable to "batch" jobs and applicable jobs will enter this state if an error is detected. | Terminal |
| INVALID | The INVALID state is applicable after the data has been Uploaded if validation failures are detected. | Waiting |
| PREPARED | Once a job has been ACTIVATED and the job package has been assembled it enters this state and is now ready for DOWNLOAD. For more information about DOWNLOAD packages, please see: Package Download. | Interaction |
| PROPOSED | A PROPOSED job is the first stage in the job lifecycle and is ready to be Allocated. | Interaction |
| QUARANTINED |
Once a job has been uploaded it can enter QUARANTINED if it has been enabled in the admin pages. For more information please see Quarantined Status. |
Waiting |
| UPLOADED | The UPLOADED state is activated once a worker has edited their job and uploaded it for review and to await a commit. | Transient |
Reasons for Failure
Below are the reason for failure values that are only set for child jobs. These can be found in the metadata field titled Failure Type, visible in the metadata side panel that appears when you click on a job tile.
| Failure Type | DESCRIPTION |
|---|---|
| VALIDATION | If the parent job fails validation then this validation fix up job is created. |
| CONFLICT | If the parent job is conflicted then this validation fix up job is created. |
| QUARANTINE_REVIEW | The Job type that applies to a Child job that is created when the Parent is within QUARANTINE. |
| EMBARGO_REVIEW | The Job type that applies to a Child job that is created when the Parent is within EMBARGO. |
| QUARANTINE_CORRECTIONS | This job type is created when a QUARANTINE_REVIEW is marked as needing corrections. |
Note: Jobs will be no longer visible in the Worklist after they have been completed for more than 24 hours.





.png)
